+852 2314-7099
amtbhk1@budaedu.org.hk
阿彌陀佛
首頁
開示菁華
數位圖書館
(current)
影音專區
電子書籍
單張書籤
圖集
網絡電視
法寶禮請
關於協會
(current)
協會導師:淨空法師
協會簡介
修學次第
聯絡我們
護持協會
特別天氣安排
English
(current)
About Ven. Master Chin Kung
About Us
Ven. Master Chin Kung's Teachings
e-Books
e-Leaflets
Original Scores
檢索中心
字體
(current)
正體
简体
申請立牌位
念佛堂報名
敝會最新資訊、動態、活動
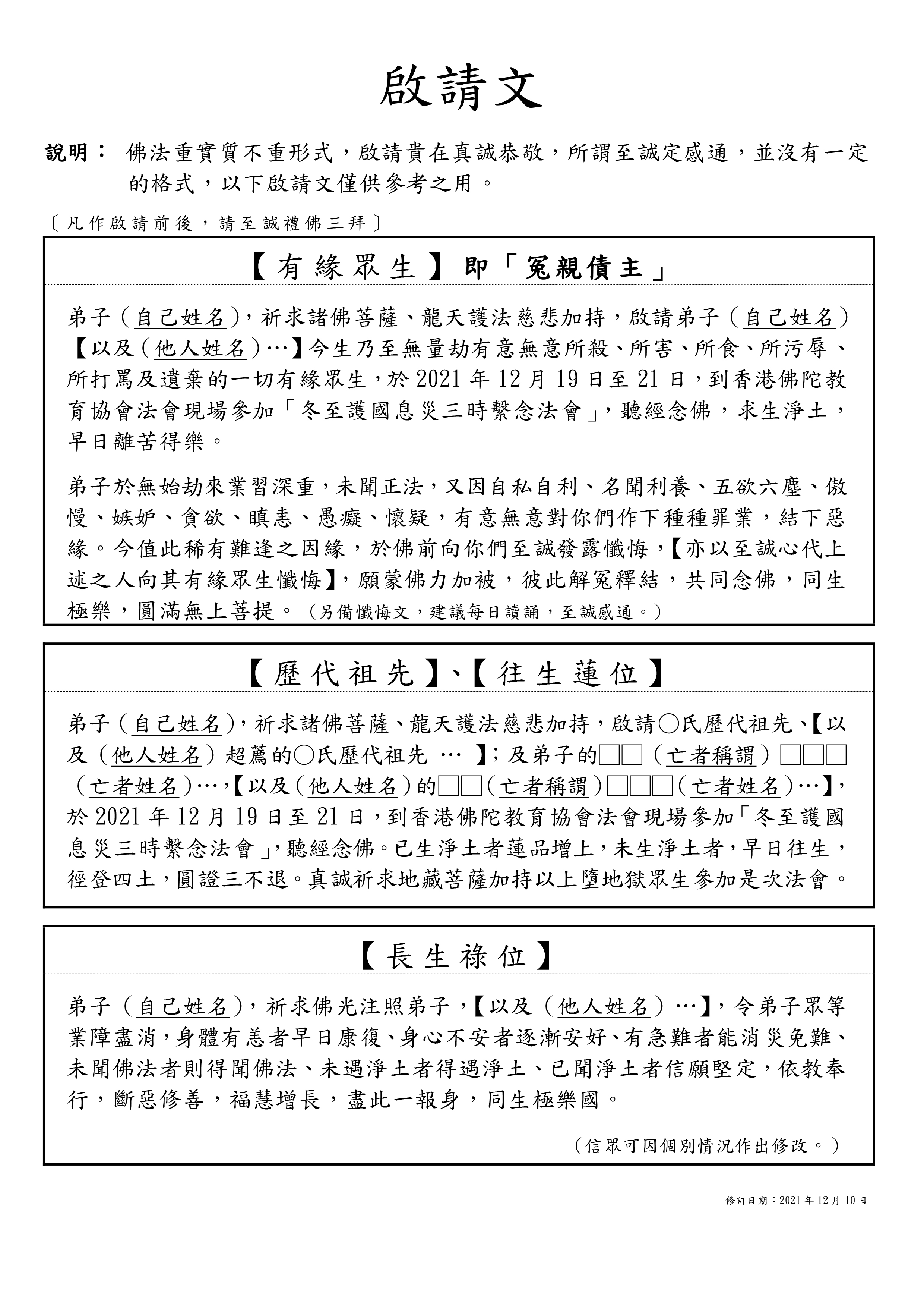
線上冬至護國息災三時繫念法會:最新法會時間表、啟請文、懺悔文、發願文。
接受cookie ?
接 受